皮肤上的「智能贴片」:按需给药,告别注射之痛
2026-04-27 10:17:47
作者:小编 来源:网络

每天一针、甚至多针对于糖尿病患者或需要长期用药的人来说,注射给药既痛苦又麻烦。有没有一种方式,不用注射,只需轻轻贴一块智能贴片在皮肤上,就能按需、精准地把药物送入体内?


国内科研团队在国际期刊Matter上发表突破性研究:开发了一套可穿戴透皮给药设备(WTD)系统,将微针贴片与智能电控水凝胶结合,实现了皮肤上的按需、精准药物输送。这项技术不仅在糖尿病模型中成功调控血糖,还能向肿瘤靶向递送化疗药物,为多种疾病的无创治疗提供了崭新思路。


什么是微针贴片?


微针贴片(Microneedle Patch)是一种新型透皮给药器械,外形类似一块小小的贴布,上面密布着数百根微米级的细针。这些细针由生物相容性材料制成,长度仅数百微米,能够无痛穿透皮肤角质层,在皮肤深层形成微通道,将药物直接释放到皮下组织。相比传统针头注射,微针贴片具有无疼痛、无感染风险、患者自主给药等显著优势,被视为最具前景的透皮给药技术之一


传统微针的局限


传统微针在临床应用中面临两大瓶颈:一是载药量受限,难以递送大剂量药物;二是药物释放缺乏可控性,要么一次性全部释放,要么需要依赖环境因素被动扩散,无法按需调控。这使得微针难以应对需要动态调节给药的慢性疾病,如糖尿病、癌症等。


WTD系统:电控+微针的智能给药方案


研究团队开发了一套可穿戴透皮给药设备(WTD)系统,巧妙地将快速溶解型微针(DMN)与离子电渗(Iontophoresis)技术和电响应水凝胶相结合,实现了主动、可控的按需给药(图1)。


图片


WTD系统组成


WTD系统由三大核心部件组成:快速溶解型微针贴片(DMN)用于机械穿刺皮肤并携带药物;镍钛合金微电极阵列(NiTi MEA)贴附于微针贴片表面,用于施加低电压电场;电响应水凝胶(ERH)覆盖于微针贴片背面,形成储药库并响应电信号主动释放药物(图2)。


图片


电响应水凝胶的创新设计


研究团队利用冷冻聚合技术,将带正电的N,N-二甲基丙烯酰胺(DMAA)与带负电的胰岛素复合物共聚,制备出电荷可翻转的电响应水凝胶。这种水凝胶的巧妙之处在于:通过外加电场调控水凝胶网络中的静电相互作用,可实现药物的主动吸附与释放,无需任何生物触发物参与(图3)。


图片


双重增效机制


当电刺激开启时,两种机制协同增效:带正电的水凝胶在电场作用下发生溶胀,释放其所吸附的带负电药物分子(电荷排斥机制);同时,离子电渗效应进一步推动药物分子通过皮肤微通道定向迁移,大幅提升透皮递送效率。这使得仅需0.5 mA·cm⁻²的低电流即可实现大分子药物的高效透皮递送,安全性更高。


糖尿病应用:精准调控血糖


研究团队首先验证了WTD系统在1型糖尿病模型中的控糖效果。在链脲佐菌素(STZ)诱导的糖尿病小鼠中,快速溶解型微针(DMN)贴片给药后,血糖在6小时内从>500 mg·dL⁻¹迅速降至正常范围(约200 mg·dL⁻¹),并维持稳定超过12小时,且未观察到低血糖事件,显著优于自由扩散对照组的8小时效果(图4)。


图片


进一步地,研究团队将电响应水凝胶与离子电渗相结合的完整WTD系统用于糖尿病小鼠治疗。结果显示:WTD组实现了长达24小时的持续血糖控制,是单独DMN组(约8小时)的3倍,且血糖波动更小。更重要的是,WTD组在给予额外外源胰岛素后,血糖仍能迅速回调至正常范围,展现出卓越的调控灵活性与安全性(图5)。


图片


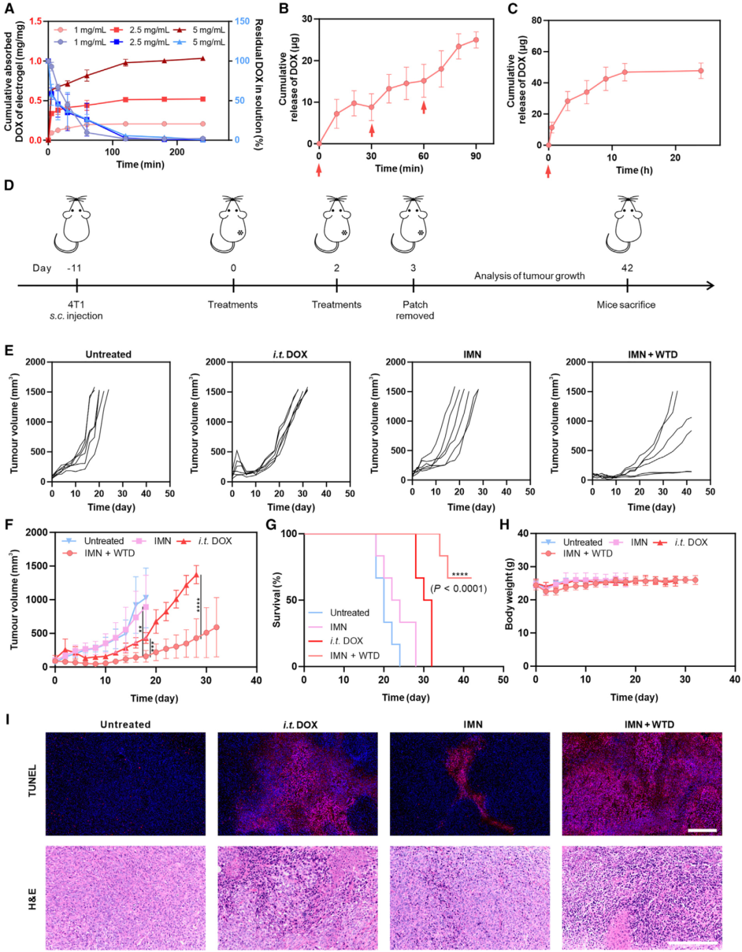
肿瘤化疗:精准靶向递送


除了糖尿病,研究团队还将WTD系统拓展至肿瘤化疗领域。利用4T1乳腺癌小鼠模型,研究人员将化疗药物阿霉素(DOX)加载于WTD系统中,通过电刺激调控药物的时空释放。结果表明,WTD组肿瘤部位药物富集量是游离药物组的约3倍,且全身其他器官(心、肝、肾)的药物暴露量显著降低,展现出精准的靶向化疗潜力(图6)。


图片


相应的动物生存分析也印证了这一结论:WTD-DOX组小鼠在60天内的生存率显著高于自由给药组,肿瘤生长速度明显延缓,且未观察到明显的系统性毒性反应,为肿瘤的微创、精准化疗提供了全新技术路径


总结与展望


该研究团队开发的WTD系统,通过将快速溶解型微针与电响应水凝胶、离子电渗技术巧妙融合,构建了一套主动、按需、可控的透皮给药平台,在糖尿病血糖调控和肿瘤化疗两大场景中均展现出优于现有技术的临床表现。该系统的模块化设计赋予了广泛的适用性——理论上任何需要透皮递送的药物均可通过该平台实现电控释放,包括疫苗、蛋白质药物、基因治疗制剂等。此外,结合可穿戴传感器的闭环控制(实时监测血糖,自动触发给药),WTD系统有望成为下一代智能医疗器械的标杆,推动个性化精准医疗的临床落地。



参考文献

Hao Wang, Ruisi Cai, Shenqiang Wang, Yinxian Yang, Tao Sheng, Wentao Zhang, Shiqi Wang, Jiahuan You, Ziyi Lu, Kangfan Ji, Yunlong Jiao, Mengyuan Ma, Nianou Wang, Ke Li, Wenjin Chu, Zhixi Yang, Jicheng Yu, Yuqi Zhang, Zhen Gu,A wearable transdermal device for on-demand drug delivery,Matter,Volume 8, Issue 4,2025,102040,ISSN 2590-2385,https://doi.org/10.1016/j.matt.2025.102040.